职教网banner图
2019年山东青岛中考录取分数线(已出)
(楼主)找学校

2020-08-12 16:12:32

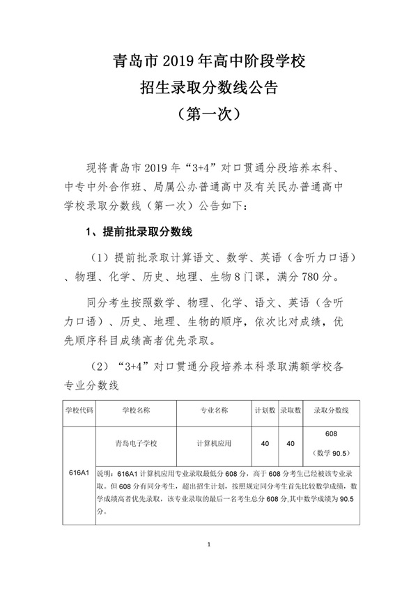
2019年山东青岛中考高中学校录取分数线公布了,具体内容如下所示:

2019年青岛市初中学业水平考试(以下简称中考)成绩分数线公布:公办普高569分,二中702分!与去年相比普高分数线低40分

找学校

2020-08-15 15:33:58

更多中考资讯请关注“职教网在线”公众号

回复贴子
职教网banner图