职教网banner图
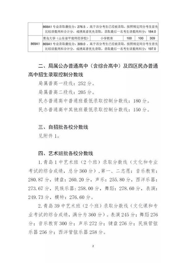
2020青岛中考分数线公布!二中普通班324.5分、五十八中普通班318分
(楼主)找学校

2020-08-13 11:56:46

2020青岛中考分数线公布

找学校

2020-08-13 17:46:10

更多中考资讯请关注“职教网在线”公众号

回复贴子
职教网banner图